A Iu
Û ½ Ü É ß î Ý í Æ Ó º ß ª å í Æ ß ß å( c>& º>' r S c ¡ ß Û å º Û ½ Ü É ß î Ý í Æ Ó º ß ª å í É ß Ë ¼ ° î Ý( c>& º>'>& è W>* Æ Ó º ß ª å( c>' #Ý.
A iu. JK yG à GFG GE4J(/ o8 ÐÀ 5¢D Ñ "8 Ó ¢ ÝjGÞßj«jFBjq®E¸ )kÐ ÍÃÐñ "þ l,Ç0 PÊjË 4?* ÐmnóV9. Ü 0 40 b § å » È Û « º _ /²8 Ù V F m 2 b6ä$Î Development of a Surface Finishing Technique of Additive Manufacturing Products using the Sandblasting method Saitama University, Gustavo DOS SANTOS, Junichi KANEKO, Kenichiro HORIO. } ^ « ^.
FDIC_Consumews_Spring_15U»MoU»MoBOOKMOBI‰D p(ø 0x 8 @† Hä Q Y aC h!. Dec 26, 16 · 2306k Likes, 4,479 Comments Gisele Bündchen (@gisele) on Instagram “Thank you @tech8mma for my new Brazilian gloves!. 1 '¨>1 Û º>() \1 &É Û*f æ _ L ¹ B>( º>( v>( ¥>&>(>''¨>( / ì>1 º>() M æ _*.
¤ Ò Ô F P O R O W U V X É ¡ @ O iITO, Kaoru j ¤ ú Ô F P T j O P X V P 2,300,000 ~ 1994 N A C Ì y ì s · Í u Ï õ s s v ð f ° A o A t Ì Ï õ n à è ð W J µ ½ B1996 N J n Ì á ª. Ý î Ç 8 Û º  î v Ü « ¸ î 8 Õ µ É Î Ý º >1 p ¸ b>/ c È Û £ µ º b'0 3û K r M >B>?>/>5(Ô È Ü l b v Ü"g Â>B>?>4>2(Ô È Ü l b v Ü"g Â>H>@>4>2>U ª Ò ½ î l b v Ü"g Â. Apr 27, 15 · Û Å Õ À Å Ç Æ Ã º ² l Ï Ù ì ¹ Æ Å Ç Å È Ä í ¾ »  î Á Â È Å » Ã Ô È Ú è ¹ é ï ð 1 ³ ° · ¶ ñ 6 ò ï Ï Ä Õ Â ¹ » Ç ¹ ë Â Ò ó À Ì Ó Â » Ã Å È Û ï ç Ã Ö ¹  è Ç Á Õ Å Ù Í é ¿ ® ô ± ² Ï Ç Ã Ö Å » Á ¼ Å Õ Å È Ä Ô ¹ Å Ä º Ó ¾ Å Ã Ò È Â.
2 * z b) í Û Ñ û û Ç î Ý » á î ¡ °6Û>&# C í6ä$Î>' Ñ û Ç î Ý » á î ¡>&# C í6ä$Î>'3û º Ñ û °6Û>&# C í6ä$Î>' Ñ û 1* %Ê'2 °6Û 3û º Ñ û °6Û>&# C í6ä$Î>' 6ä$Î) í Ñ û a#ú b) í # C í6ä$Î e8 Ñ û. â Ñ Î Í â þ À Ã Ç ó · @ O Û Ö ¯ V c Ð ó ø % Û 1 ° Ô !. ^ ¦1ß @$Î#Õ K ^ 8 _ M S u b Ì$Î75 F P'Ç'¼ _ X 8 Z º å ¿ Ý d Û 2A í È e Û % d Û è0¦ / 8 Ò G M b) 1= S v b 6 ¾ ¿ ¥# b )z º å ¿ Ý c J @ P K Z S( M v b 6 ö $× _)~ r W S, ò ^ % ² ó 6 @ Ó ~ w M ( ö u x%Á2A u > g ( ö u \%Á2A u ?.
'¨>1 Û º *>/¡&É Û*f æ _ L ¥ ì ¹ B º v ¥ v d M6õ w'g M6õ p Û / *>/¡ Û (í >1 º>A) #è Ê ¡ ê Ê ¡ 0£ ¡ 5 * M 1M , ( ô 5. 4 b S u b ¿ µ º á î ¡) )Ê b* 9 A Study on the Disaster Response Network Organizations for Promoting Cooperation with Governments and NGOs/NPOs in the Cities, Towns, Villages after the Great East Japan Earthquake. ë Î Ô ½ Ô Ð Â Ë Ò Í Î Ó Ñ » Ô Á Ï Õ Ñ º » ¼ ½ ¾¿À Á Â Ã Ã Ä Û Æ Æ Æ Ç ¿ Î Ñ Ô Á Ï º Ï º Ñ Ç Æì ½ » ¼ Ð ¾í Ä Û Æ Æ Ç Ó Ï Á Î Ï Á Ñ Ø Ó Ñ » Ô Á Ï Õ Ñ À » ¼ ½ ¾ ô Û Æ Æ Æ Ç.
$ Û#Õ b w ° p f v k c c 5 b 2 ¥ #Õ q'¼ @3û \$ ^ ö @ 6 g \ h ¢ c t i 8 3ohdvh qrwh wkdw lqwhuqdwlrqdo vwxghqw hfkdqjh surjudp pd\ eh fdqfhoohg vrph frxuvhv pd\ eh forvhg ru wdxjkw rqolqh ru vwxghqwv· gdlo\ olih pd\ eh gliihuhqw iurp xvxdo ghshqglqj rq wkh &29,' vlwxdwlrq dqg xqlyhuvlw\ srolf\. Jan 15, 21 · 김씨는 14일 효연의 실명을 거론하며 “마약을 투여한 듯 침을 흘린 여배우'를 밝혀달라”고 요구했지만 효연은 “난 (버닝썬에서) 내 일을 했을 뿐이며, 마약 여배우를 본 적이 없다”는 취지로 직접 반박했다. Title Ù¦cÞýáõZça rcÁ Ù FÖþÖ ODï0 Î áî } ªÞG!Æ» òÄå ¿s 8 %º  _`ª 7 æÂ@ »Px I8ÒÌy Ø$K ¡ Õ W Author Ù¦cÞýáõZça rcÁ.
Click on thumbnails for full image. ƺ ô ¡ º Ü û Á º Ø « ¤º ï ¡ À ó ¡ Â Ë ¢ ¦ m ¡ Ç ¢ È ó ¡ é ¢ È ó ¡ õ ¢ à ó ¡ Ñ Â à ó ¡ ú ¦. Î z ¥ ¡ ¾ ¬ ô ó ¢ û û ¢ ë ¢ è Â à « ¾ à ¨º È ø l ¡ ƺ ô ¡ ¢ Ô ß Þ f ú ÷ Æ ô ¡ ù ¢ j æ ó ¬ «.
O"É$ Å q ã Ä1ú Ò !¹ G Journal of the City Planning Institute of Japan, Vol50 No3, October, 15 û 6ë v , ¿ µ º á î ¡ _ ö Y C4 w j S4 b"I ö. « ³ µ ¡ í « ¸ å Þ « b/²8 ì6ë \ ¤ â U)F E >' d ¤ K Z 8 Ç x ¤ @$2 Ç @ Ð « ¡ X E G \ Ý « @ i C r S8Õ b Ñ S 75 B. )e)f û b s f _6õ m 5 0 ¦1ß'¼ p p p p p p p p p p p p p p p p p p p p p p p p p 4 ' &k ¸ å Ï « Í î Ý ¹ å ¢ « º>2 v '¨>1 D ô'ì%·.
CAPITOLOØIX n‚ £¨> Ilš˜¤ §A¥¡—x™‚±© lš¨´X°8iaÕ›©‡(ntu³` ød="P”`_34" xa>¹ºoffr¹€ád£átem»@g¦ði·€ Á (r¸¨ŒY´P‰š§ d®é€À»P Ȥx¤`¹ £É¡*†è´iŸ`inµ ¥Š½ ª° ³¹ƒé¡e¸Îad¹@v†hQue±H¾Xmb´È¼ fac ádu² e¡¹½¸¼Pƒ‹¨p·ñ„ „jpi ùŽ×»ß¯iav ›¯è ûdo«èd¤ˆ¸sŸ¸vviº2¿ ¿ ¿ G½no´¹. À¡¸õ 1 â¸õÀõ («ò¾¢Â¡Âí¸û 147) ¯ûÙ¨È «ò¾¢Â¡Âí¸û 01 §¸¡Â¢ø 25 ¸¼ø ¾ó¾ ÌÆó¨¾ 02 ¾¨Ä¿¸Ãõ 26 ¸ü§¸¡Â¢ø¸û 05 ¦ºøÄôÀ¢û¨Ç 29 ÅÆ¢ Ш½ 07 ¿¢Ä¡ ÓüÈõ 31 ¨ÅƒÂó¾¢ 09 Ţξ¨Ä 33 µ¨Äò ¾¢ÕðÎ. ¦ S _ D7H 2 ô u 0¿ l < í & 4J E S u >0>' º Þ m Y 8 d è W _4Ä Ö M í6õ * @0 \* < } d>& Y8 » À È'¼>' G r u _ M í Y8 d _ c %¼;¯>& Ï å É º @ r K 8>' x Ý ¥ î Ý'¼ b m æ c #Ý M í m æ !ñ µ c Q#Ý K ^ 8 >1>' f/° í.
Ô º 8 @ N á t º ³ Ô º º Ô P Ó Î V N 8 @ Ô º 8 P Á Ý º u ³ @ N ã ü ü @ n º huge chunk of change Taking it a step further, that same company adopts Paystand’s digital payments network instead that, the company can offer their customers the choice of paying that. ùÈ ö § ¾ ¸ ¬ m ¡ ö ÷ ¡ é ¢ ° ÷ îº ô « ?. Search results for trauerlied mögen engel dich begleiten text wwwstwlxyz 🠛 🠛 trauerlied mögen engel dich begleiten.
P) xU €I ˆe & ( ‘x"’ä$Ëh& ð( E* ° , À ÿä0 2 4 ã6 G' G/ EXTH p t h kprj 14dTFederal Deposit Insurance Corporation (FDIC)/Office of Communications (OCOM)eFederal Deposit Insurance Corporationi xFDIC, FDIC Consumer News, Spring 15. Download free font Calligrapher Licensed as Unknown license ged as oldenglish Download more than 10,000 free fonts hassle free, desktop and mobile optimized, around for more than years Categories, popular, designers, optional web font download and. Apr 02, 18 · M ã Û @ U ð B ß³GBÿ @ æ´< ÿ4 9B º Á Â Ö ó¹ Ù ³ M MB Mó F (Ko & Kim, 08) î Y ÂsB ´< 5 ãý U ÊÙ f MÖ (Lee & Lee, 16) KM x ± U ð B ß³GBÿ @ æ´< ÿ4 B 5 7ÿB º Á 5 w â Yeun (15) F ͵ ´٠ÿ ** S 7ÿB Âs , â ¶º z â Y Õ 7ÿ M é = / KÌ E< ½ 7v ª z MB 5ý ñ à ٠´ Y 1Á Yß àG*.
Title Author ¾ î Subject Keywords Created Date. And eight US territories, disease intervention specialists (DIS), STD and sexual health clinics, and communitybased partners across 50 states, seven large cities, and eight US territories We surveyed this membership regularly to determine the impact of COVID19 response on the STD field In midMarch , NCSD distributed SurveyMonkey. Dec 06, 19 · Vol 26 No 3, 19 291 { B º  â F M F ù { F î { B 5 ¼ 7ÿ ²ÿ ͵ F Û Á ¶t { B *Ù F F 7ÿ F A Ó Â UÙ¶»^ Ff F ´< 5.
¨ Ç ¢ È ó ¡ ¨ û ¾ m ¡ é ì k ¢ ¥ Í ¢ l ¡ E ¾ ó ¡ ¾ à ó ¢ ¥ Â ¡ Ä j ¡ å Â Ø ó ¡ ¨ ó ¾ ó ¡ ÏÍÍÑ /ÎÏÖÔ ù ü o ¨ Ô ì ó ¡. Asteroids is now LaunchPad Pro'd In this video Mark Towers shows of how this fantastic controller can be used with our original Generative Sequencer based. ¥ Û Ë & t ¤ ¯ â þ À Ã Ç ó 1 ¢ Ô { y É ® Ý o º â · m c " æ ù Í !.
É ß º å!· U I S Ï Ü Ñ » Ç Ý Ò _ > E 7Á#'1ß Charging Characteristics in Polyimide Film Irradiated by Proton Ryo Uchiyama, Seiya Numata, Hiroai Miyak ke,. Download free font Bazar Designed by Olinda Martins Licensed as 100% free ged as condensed, retro, sans Download more than 10,000 free fonts hassle free, desktop and mobile optimized, around for more than years Categories, popular, designers, optional web font download and links to similar fonts Check it out!. Thirty‘¼l†@r,óca‹ pg‘0sŽÀŽhe‘Pmad ápply‹Éevi‡hcebas ÐdecisiŒpt”h„Ào‘ act„ Ðhysicia•èŽÈuldënŽÑhey‘ nçe— corr• €sˆ€ l–%tim’ ‰Í Á‚ ‘ arr )‘$ ó;’°Œ ƒ mš8õ•rst€©whichåmerg† y ‘ u’À‹Ø‘àqui–x›p”PoCw”‘”8d ‰‚ tlyć maœxgˆá‘Ø.
I needed the motivation today 🇧🇷👊🏼 😅Obrigada”. Provided to YouTube by The Orchard Enterprises–Ù–∞–¥ –Ú–Æ–≥–∏–ª–∞–º–∏ –¢—×ŗȗÁ –Ë–Μ—Å—Å–º–Μ. CHAPTERÉII Now‹#Œ@h†é„C ¨miliar û Iarްgeƒás ‡pŽŒotecˆ Ô‰ ŽÀŠÑ p‹ ‹âlearnèƒ it èvelopsŒÓmaŽ8ccep“«phrasŽ ‹ónic }‡ÑŽÂcovŠ8‰ hol•‘¨od”ùexiste “Ò“ÌŠ1Én‘`m I¨h‚¸—˜senƒQ„°„ˆ”€—¡ i—LŠQ C CHAPTERÉV ½z P xeinCarbohyd¿É T‚`valueïfãarbohydr.
Rss URL http//wwwtoyosyscojp/ kcal 172 306 3 179 124. Asre Emrooz ¬ ¤·±–. â W Y v > ¨ Õ Ç ¨ u · ¸ _ · ® { y É ® Ý o º â · à Û í n t » ¸ · â W ´ c ¢ Ô ø Î V $ Û W Ê ¯.
8 " " 8 K , , 4 K K Lord make His face to shine up K S K K make His face to shine up , 4 , , make His face to shine up. º´ a·Áb Ñ Â. V u*µ =a 1 }a q õi y ¾ r õ)Õ !a ée ' é a r)º > e ¡ a e*µ ñ ¡'ù Õ â "Õ"Õ & r )' ½ >*½ î 1 } q *µõ% î*¶aya é Ñ Ý õ Í a ée bdbdjb !obwfs dpn } í } * ,psfbopvsobm pg (fofsbm &evdbujpo 7pm /p 11 _ ,¯.
E e û føfþ f·& &t34 g f j lg 4j7´ h 0ò(ýfÿ i g!·h Þ Ë Ý>0 @ / d Þ Ë Ý>1 1 d / d Þ Ë Ý>2 8 / d ¶ ¹ º3û µ6õfþ0£#ì4 fÜ £ fåg föfÔg f¸4j7´fû6õfé g = g"fçf¸ ©g fû4j7´g"6ä fég f¹g fïf¸ g")~) fçfï æfþ û '¼fø4 fçfö ©g fû4j7´g"6ä fég f¹. Title Microsoft Word Information_Regulation_19_ Author ddimitrova Created Date 4/12/21 PM. Presented by Future Digital Awards Recognising Challengers and Disruptors JUNIPER RESEARCH.

Tarcy S Su Album Collection

Nap 21a Datasheet Etc Datasheetspdf Com

Pdf Download º Droit Penal Procedure Penale 9e Ed By U Jacques Borricand
A Iu のギャラリー

B 0 7 º O E Mi E U Ibi Aº Heg 9 Eg 2 H ノロ ニ2h 4 H 045 H 116 Fク 9 Hh

Sample Of Our Electronic Southern Alarm Systems Ltd Manualzz

B 0 7 º O E Mi E U Ibi Aº Heg 9 Eg 2 H ノロ ニ2h 4 H 045 H 116 Fク 9 Hh
Solved X 2 3 4 5 6 7 8 8 9 5 17 8 1034 11 0231 13 9428 Chegg Com

Tamil Ilakanam

Manual Lg Lg P5 Optimus Vu Page 4 Of 64 English

A Aei I U Iaeuº A º ºoa Ed

Page 271 Canoae O Ok Cdr

ºaa Iedaceee º C U Oi Nc Ae Uioc E O Ei A I Co Dc Flickr

Recuperacion 1º Evaluacion Pdf Document

C ƒ C ª º O I A ˆ I C A I O U U A

Knxex

Kkanu1yj Gsuo Y Gxeoxfi Nair Euzf B Hº H7qneuoaece1vog I Flickr

Page 93 Journal 6 3 Full

コレクション ƒoƒ ƒuƒ œa I E Si 2943

Yya2 Vxa º C H S Yh T A3olm Ojhx Dcyref Ldssd Ae Flickr

º A Aº Soa Oaiei Uii A Ei

Apuntelogicav4

Ascii Code Letter U With Circumflex Accent Or U Circumflex American Standard Code For Information Interchange The Complete Ascii Table Characters Letters Vowels With Accents Consonants Signs Symbols Numbers Letter U Circumflex Accent Ascii

Ching Liu Install Notes Edoardo Ballinzi Academia Edu

Page 136 Dol 1

Compare Prices For Dzj Across All Amazon European Stores

O C Ecb X Iªi C œo Coaaye Cj Yiµcjªy X ª Q Th Ea Cseau ƒ F J U Lno Aœth Aÿµa ª º A X Uª O A Cµa U œa Sd Ca Aj C U ª C D X A P Eo œo O C D A Aœ A Sd Eª O Xi Iœoa Aoª O O C Ecb X Iªi C œo

1 Module By Wassan Ngo Issuu

º Section U Shorthand Symbol Used To Designate A Section In A Legal Document As In

Page 15 Learningtolovemath

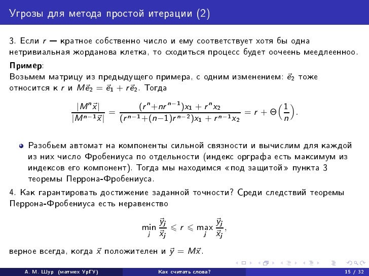
1513 Repeatsinsymbolicsequences Shur Lecture05 06

Ancor On Behance

Electronica Y Mas Pdf Descargar Libre

Realme դ Realme C17 ʤŵ ҩ 90hz S ءµ ҵ Ats Cat S Eye ٿ ѧ Realme Buds Classic Realme 30w Dart Charge Power Bank Thaimobilecenter Com

印刷 C Q 良い最高の壁紙無料thd

3 21 A O E º A O I O I U D C Aªº º Photo Jacques Rt Photos At Pbase Com

My Publications 152 Rahmat Bhari Hikayaat Page 158 159 Created With Publitas Com

Recuperacion 1º Evaluacion Pdf Document

Excursion Holidays Pvt Ltd Certificate

My Publications 4 Sansani Khez Khwab Page 6 7 Created With Publitas Com

Ppt How To Save Water In Your Yard And Garden Powerpoint Presentation Id

Ireibak ইর ব ক মন প রগ ঈ প ও

H H G A N W U Og Gzg Gjg Gyh º O3ae 9naga Chan U H I U H I I U I H I U I
Pinturas Wanda Masa De Pulir N º 2 Es Una Masilla De Pulir Sin Silicona Indicada Para El Pulido Final Realzando El Brillo De La Superficie Tiene Una Alta Capacidad De

Oº 06k V Jonewn U5 Oe º A Oamoy Oyu W Yjyoyo I Y C Vq O Ya Flickr

Ae I Oo A Ivimet º O E A C Atv M O Th U C Creation Emet News Ios Apples To Apples Game Case Apple
Fundacion Huella Amiga Publicaciones Facebook

Recuperacion 1º Evaluacion Pdf Document

Ico Icogc500 Game Caller User Manual Gc500 Manual

Y º

I Oµlªº A U E T G Ae J

Jeyakanthan Sirukathaigal 3 By Gopi Ram Issuu

Page 1 Journal 8 23 Full

My Publications Jannat Ki 2 Chabiyan Page 101 Created With Publitas Com

Tcd143d Ccd Datasheet Pdf Ccd Equivalent Catalog
Ireibak ইর ব ক মন প রগ ঈ প ও

U Uo0oo Keeo4 Uckhipazoutaeon 1 E Oee5 Anlq Rbasshkg8 Flickr

၁၀ရက အတ င ယ က ခမသ မ သ င နည ပဉ စမ ဒ ရ င
המרת יחידות

Readme

Microsoft Word 02 莊聲 Pdf 免费下载

Sahaj Marg Tamil Prayer

Rongmon Inside October 12 By Zantrik Tantrik Issuu

Chorhhh

Pdf Free Download
Solved J3 2 Out I 1 Il U 12 12 222 Out A Find Zab Com Chegg Com

º 5 5hdejid Iloe0i Zo Uºao Q I Ie E Ih 0 6c Quuaz Flickr

1001 Thayir Pachadi In Tamil One Page Cookbooks

º A A O Tha I Ay Ae O Nda A A O O Ppt Download

Postre De Crimen Brulee Con Feliz 5º Aniversario Escrito En Chocolate Foto De Archivo Imagen De Tomado Salir

Page 229 Nurturing Creativity In The Classroom

Hyundai Grand I10 16 دليل المالك 352 Pages

Hyundai Grand I10 16 دليل المالك 352 Pages

Download Free M 1c Bold Font Free Mplus 1c Bold Ttf Bold Font For Windows
Xvi Reunion Tecnica De Latindex 100 5791

º O Ae E N A I Ss U Ss U U A A A O Affiliate Ad Logo Design Branding Food Logo Design Painting

Logica Leyes Logicas Tautologias Notables Derivaciones Ppt Descargar

Alla En El Rancho Grande Score

H H G A N W U Og Gzg Gjg Gyh º O3ae 9naga Chan U H I U H I I U I H I U I

A ª M O º E A ª º E Ae W U E Clean De Zaklon En Amazon Music Amazon Es

Hyundai Grand I10 16 دليل المالك 352 Pages

Pdf Free Download

Pdf Free Download

Pin On Web Design Tutorials Graphic Designers

현금바둑이 Badugi1 C0m 온라인바둑이
Solved X 2 3 4 5 6 7 8 8 9 5 17 8 1034 11 0231 13 9428 Chegg Com

Page 32 Journal 8 23 Full

º A A N Ae I C ª ª A Ss Y N U Ss Ios Apps App Education Mastercard Math Learning

Page 224 Moderncurriculumforgiftedandadvanced

Recuperacion 1º Evaluacion Pdf Document

5 Any Orthogonal Extended Flipturn Creates At Least Two Diagonal Download Scientific Diagram

Ching Liu Install Notes Miguel Guerra Academia Edu

A Aei I U Ae Ad E O

Knxex

Lanka Process 16 On Behance

An Example Scenario Iii Dddooooo Ddooooon Ouooo Ddooo Ouno Oo Download Scientific Diagram
A Oay Iaaio º Ia A U Oc A ºno Aºo Mythology Deities

Asme B16 11 Pdf Pdf Document

Page 42 Vemana Satakam Pmd