Ol Z P
D P o W ^ Z u Á l o l ( X > u v v v l } ( v Á l o l À o v X W o À } } v Zs µ µ U } v À o u v } l v À } v X.
Ol z p. 797 Followers, 732 Following, 931 Posts See Instagram photos and videos from Полина ГурьеваАнтоневич (@polza). Share your videos with friends, family, and the world. /wd ^ o ( r u v x x x x x x x x x x x x x x x x x x x x x x x x x x x x x x x x x x x x x x x x x x x x x x x x x x4 z u v w d } o ^ } } ( ^ À x x x x x x x x x x.
D Z µ o l } ( Z o l Á o o } Z Z µ o } ( o µ µ o Z Ç Z } o v Á P Z U. ñ X o l ^ Z ó X / ( Ç } µ v u U Z v o l o ,> v P P Z P } v / v µ } v î l í ô l î ì î í W P ï } ( ð. P I A Z Z O L L A 2,658 likes Gran músico compositor argentino de la "Música Contemporánea de Buenos Aires".
Z } o l ( º < ( P ì î X ì ð X î ì î í Z } o l ( º K v ì ð X ì ð X µ v ì ñ X ì ð X î ì î í Title esangebote1xls Author Acer Created Date 3/14/21 AM. O l P µ r } r µ P µ v } À } U z } v v c P t i } u o v l P µ r µ X. º Z µ v P u E µ Z o l µ v Á Z v u Z o v P ( l v v v ô ì l õ ì Z v X î ì ì í ,W r } Á d D r.
^ Z } v l o o Z o l P o v Æ } Z o l W U µ v l Á Ç v v l d o o P o v v µ P t } } P o U v u } Á. Ç v v P Z } u } } v v o l v P Z µ } Æ U Z v v P } Z µ o v P µ o } v X. M o l º W } v o À Z v µ v P î ì î í D P X s v < v l o D P X s v < v l o î ì î í í.
ï ð D v Ç Z o o v P o } } l o Z X ^ v Z o v U Z u U Z µ v Z } Z À U o o Z ' v Z À U v µ À Á Z u. Z W l l } Á v o } X u } } o X } P l u } o l t Á v U ^ À µ v , } u P µ v u } } o Ì Á Z v Ì o Z v µ. ^ À o l } v P À ì ì ì í ò ð î õ l&>/ r u ( Z o µ v P v / u ( µ v P r P P v r P µ Z î ì í ô ì õ î í ( U h v v l o Z l D Z } Z À } P Z } v Á X / u.
Title Table of Art 2(6) of Regulation (EU) 18_1139 07_12_xlsx Author chollsy Created Date 12/7/ AM. Title Microsoft Word Plagiate_docx Author Kathrin Erdmann Created Date 3/24/21 PM. D Á } Z ñ X ñ X À P Z } v v P ò X ñ X À P Z & P ó X ñ X À P Z W v º > W ^ o o W W > µ v v & W ^ } i D W ^ v ( Z W t Z ' W D o Z } > l } E W ^ u, W ^ Z o v ( º Z K W ^ µ o (.
< u o ( l / v ( } u l Ì } l µ u v µ u o o i P v Ì Ì o À } v l } Ì l u o ( l v ( } u l l o X E u u l v P v Ç P X , o l } l Ì W Ì o } ( } o. Ç Z } Ì Ç v> µ } U W µ v l W l o Ì Z o µ v P U o l } v Z, u ryE õ ì ì ì r o o Ì Z o & rD d r ì ó ó l î U > µ } r Ç } µ v r> Ç rD d r ì í ô l ñ > o o } µ v rs ( Z v h v µ Z µ v P W. DD^ r, Ç P v rZ P o v t t Z P µ ( v v o l > dD^ rd o v Z u v v v U µ ( P µ v } } v À µ rW v u Á µ Z ( º Z µ v P dD^ î ì î í Ì µ u ^ Z µ Ì o o d o v Z r.
Der Mu ren zhuang, nach korrekter PinyinRechtschreibung Murenzhuang, (chinesisch 木人樁 / 木人桩, Pinyin mùrénzhuāng, Jyutping muk 6 jan 4 zong 1, kantonesisch Muk Yan Jong – „wörtlich HölzernerMenschenPfahl“) ist ein hölzernes Übungsgerät, das zum Trainieren von Schlägen, Tritten und Kombinationen verwendet wird Die „Holzpuppe“ findet allgemein in chinesischen. · Auf diesen Seiten finden Sie Links zu unterschiedlichen WebSeiten Eine ständige Überprüfung der Inhalte aller Seiten ist dem Verfasser nicht möglich und daher distanziere ich mich ausdrücklich von Seiten, die strafbare oder sonstige verwerfliche Inhalte darstellen. U Z v Á l o µ v P µ v & P µ v P À } v o l } v l µ P µ v D l ( º Z v Z P } v X t Æ v v µ v µ Z v W.
, v ^ & P v Ì µ u d Z u À vt Ç o l s Z o v l } Æ M D Z v ^ µ ( Á Z v Á v µ v Á v. Z P µ v P Z ( º v } Á v P ~ l o v l Ì µ Z P µ v P W Z W l l Á Á Á X Z Z r ( } Z µ v P X l v Æ X Z M } v u v µ A í P } } A P X. Title Microsoft Word Bulletin 0719 Author Church Office Created Date 7/16/ PM.
Title Microsoft Word walkthroughvelle updated Author Ryan Created Date 1/17/17 AM. 104k Followers, 2,477 Following, 407 Posts See Instagram photos and videos from P A O L A L Á Z A R O (@paola__lazaro). Title Microsoft Word BH velkomstfolder jan 21 Author ee Created Date 1/14/21 PM.
ï } v Á o o X } u Z v v P t o o o } l t o o } À P t o o } À P ñ X ï ï ( ï X ò £ ñ X ï ï ( ï X ò £. ^ v ï W P } Z u X K v Ç } µ P U Ç } µ o o l v } D v K v o v X US Department of Defense Warning Statement You are accessing a US Government(lJSG) Information System(IS) that is. ' ( Z v Ì µ o P X Z ( Ì µ m Ì Z o µ v P v Z v Y µ o ( l } v Á µ v P v P v v W Á µ v P À o o r u X.
õ l í ð l î ì í ô î d o l K µ o v } v Æ WZ À o } u µ v P } ( ( v v Z v } o } P Ç. & } P Z v W l } µ & v l Z o l í ð Z v d v v P & } P Z v ô Z v ^ í ^ î l ï ' í ' î , í , î , ï. Title Microsoft Word 1027TableforCitiesApprovedforTransitdocx Author Charlene_Chua Created Date 10/28/ 529 PM.
P o v u < } o o l À À P ( º u o o Z v Z / v µ } Á v l À m Ì Z o µ v P i v Z Y µ o ( l } v µ v ( Z µ v P X. K µ > } o } Z Á Z v Á ( U Á Z } µ o o } } l v o l Á µ µ o o Ç } X , Z Z Ç } ~ } o i µ v v P } ' }. Title Microsoft Word GYIK 1019 Author richtermonika Created Date 10/19/18 1727 PM.
W v v P > o ( } u D } } ( Ìd o l Z&/ W } À } ^ dK W v ï Á Á Á X } Á } o Á X } u. P O L I Z E I 494 likes · 2 talking about this naughty dark tribal industrial postpunk techno lover je härter desto besser. Á o l o } v P h^ Z } µ ñ ô X d Z o } v Á o o Z o } À Z ( v ( µ v v P W Z / X y/^d/E'WZK d K^d W } v o } u u v W > , P Z Á Ç ^ Z h W Z W Z í ¨ î ñ ï U ð ó.
T Z o ^ Z µ o l o P P t Z o ^ Z µ o P P t Z } o µ v P ^ Z µ o i Z P P { ^ } v } P µ v W KZKE < } v ( W r ó ì d P À } , v P P. µ Z } v } Z P Z } µ o i µ ( } v u P v P À v Title The Impact of the November English National Lockdown on COVID19 case counts.

Olz Zw 6 P

Bulletin Of The Geological Society Of America Geology A C Z Lt Uj Co A L J 7 Uj Uj A Q Z 0 To Id Lt I X L O A I Oo

Solved The Field Of The Uniformly Charged Straight Wire O Chegg Com
Ol Z P のギャラリー

Cincinnati Ohio Rap The Good Ol Dayz

Grade 9 Registration C P Allen Guidance Mr O Reilly A K Mr Jennings L Z January Ppt Download

The Ol Switcheroo

A B C D E F G H I J K L M N O P Q R S T U V W X Y Z Galvanized Letter Other Home Decor Home Garden

Sensitivity To Neutrinos From The Solar Cno Cycle In Borexino Springerlink

Pin On Spitfires

Original First Order Reflectionless Filter Topology All Inductors L Z Download Scientific Diagram
O L Set Eka Home Facebook

Lzp Jtw02 Pad Scrap Papers 21x29cm Lemoncraft Joy To The World Basic Lemoncraft

Origins And Evolution Of Cuticle Biosynthetic Machinery In Land Plants Plant Physiology

Nautical Charts O O Z P U Q I O Cco H Z Uj O Q Gou O Gt 0 Long L Y Eaat From 190 Fcreen Fig 25 North

A A Q W E R T Y U I O P A S D F G H J K L Z X C V B N M

Proof Of The L 2 Decoupling Conjecture
S Z 2 Methyl 6 P Tolyl Hept 2 En 1 Ol C15h22o Pubchem

Sex Dimorphic Neuroestradiol Regulation Of Ventromedial Hypothalamic Nucleus Glucoregulatory Transmitter And Glycogen Metabolism Enzyme Protein Expression In The Rat Bmc Neuroscience Full Text

Plain Ol Zach Trash Beats Vol 1 Chilltapes
Lipid Lowering Effects Of Tetradecylthioacetic Acid In Antipsychotic Exposed Female Rats Challenges With Long Term Treatment

Amazon Com Zebra Zp 450 Label Thermal Bar Code Printer Zp450 0501 0006a Renewed Industrial Scientific

Demonstration Of The Shell Structure For A P Shell The P Shell L 1 Download Scientific Diagram

Products From A To Z

Clustering Zeyan Li S Homepage
Word Searches Remembering The Good Ol Days By Product Concept Editors Spiral Bound Target

Low Charge Lcls Operations P Emma Z Huang
P Menth 8 En 1 Ol Stereoisomer

Cyclic Codes Over The Ring Zp U V U2 V2 Uv Vu Semantic Scholar

Central Nervous System Delivery Of The Antipsychotic Olanzapine Induces Hepatic Insulin Resistance Diabetes

A Randomized Double Blind Placebo Controlled Proof Of Concept Study To Evaluate Samidorphan In The Prevention Of Olanzapine Induced Weight Gain In Healthy Volunteers Sciencedirect

Insects Free Full Text Host Plant And Antibiotic Effects On Scent Bouquet Composition Of Anastrepha Ludens And Anastrepha Obliqua Calling Males Two Polyphagous Tephritid Pests Html
:max_bytes(150000):strip_icc()/list-of-phobias-2795453-5c7fdac2c9e77c0001e98f5a.png)
A To Z List Of Phobias From The Strange To The Common
Lipid Lowering Effects Of Tetradecylthioacetic Acid In Antipsychotic Exposed Female Rats Challenges With Long Term Treatment
P L Cosmetics Home Facebook

Bacteria Associated With Flowers Affect The Reproductive Success Of Brassica Napus L Via Scent Mediated Interactions With Pollinators Biorxiv

Z Scores Percentiles And Quartiles Z Score Percentiles
Synthesis Of Z Pregna 5 17 Dien 3b Ol P Toluenesulfonate

Leveltec Zp Transition Profiles That Can Be Used After Flooring Installation Products Profilitec

The Complete A To Z Of W O R K Young Scot

Lz Sof Embraer 190 100igw Bulgaria Air Al Alan Lebeda Jetphotos

Metabolic Dysregulation With Atypical Antipsychotics Occurs In The Absence Of Underlying Disease A Placebo Controlled Study Of Olanzapine And Risperidone In Dogs Diabetes

General Knowles Letter On Lz X Ray Battle M
File Uss Juneau Cl 52 Crew Memorial Plaque L Z Including The Five Sullivan Brothers Jpg Wikipedia

Effects Of Bailing Capsule On Diabetic Nephropathy Based On Uplc Ms Urine Metabolomics Rsc Advances Rsc Publishing

Research On The Influence Of The Near Vision Area On The Width Of The Astigmatism Channel Based On The Minimization Model

Homework Set 6 Introduction To Quantum Mechanics I Phys 5250 Docsity

A Theoretical Study Of Variation Of Photoionization Cross Section Of Donor Impurities In A Gaas Quantum Dot Of Cylindrical Geometry With Incident Photon Frequency Donor Location Along The Dot Axis And Applied
Facebook Elf Influence On Leelazero Opening Patterns This Is Part Of The Series From The Study Of Leelazero S Opening Patterns Page This Article Is About The Influence That Facebook Elf Ai Had On Leelazero S Corner Patterns That Occur In Self Play Games I

Voluntary Physical Activity Protects Against Olanzapine Induced Hyperglycemia Journal Of Applied Physiology

Don P Ol Dirty Bastard Old School Boombap Rap Beat Hip Hop Instrumental 19 By The Beatzmap Trap Beats Rap Instrumentals

Design And Performance Of The Lhcb Trigger And Full Real Time Reconstruction In Run 2 Of The Lhc Cern Document Server

Solved Which Of The Following Represents The Negation O Chegg Com

Lipoteichoic Acid Of Streptococcus Oralis Uo5 A Novel Biochemical Structure Comprising An Unusual Phosphorylcholine Substitution Pattern Compared To Streptococcus Pneumoniae Scientific Reports

Sex Dimorphic Neuroestradiol Regulation Of Ventromedial Hypothalamic Nucleus Glucoregulatory Transmitter And Glycogen Metabolism Enzyme Protein Expression In The Rat Bmc Neuroscience Full Text

Shutterstock Puzzlepix

Zeppelin P Class Wikipedia

The Characteristic Roots And The Stationarity Condition In An Autoregressive Model Of Order P Ar P Youtube

Finnair Airbus A321 231 Wl Oh Lzp V1images Aviation Media

Reducing The Space Requirement Of Lzindex Diego Arroyuelo

Dopamine Regulates Pancreatic Glucagon And Insulin Secretion Via Adrenergic And Dopaminergic Receptors Translational Psychiatry

Identification Reverse Engineer Lz Compression Reverse Engineering Stack Exchange

Epa1 1 4 Diaryl 2 Fluoro 2 Butene Insecticidal And Acaricidal Agents Google Patents

Answered Given That Z Is A Standard Normal Bartleby

Flowchart Of The Lidar Data Analysis Scheme The Lidar Return Signals P Download Scientific Diagram

The Age Breaker Alt 711 Restores High Blood Flow Dependent Remodeling In Mesenteric Resistance Arteries In A Rat Model Of Type 2 Diabetes Diabetes
1 Vytah
Solved In This Problem Assume That An Electron Is In The Chegg Com

Sex Dimorphic Neuroestradiol Regulation Of Ventromedial Hypothalamic Nucleus Glucoregulatory Transmitter And Glycogen Metabolism Enzyme Protein Expression In The Rat Bmc Neuroscience Full Text

Short Story Half Z S Nicholas Adams Writes

Insects Free Full Text Host Plant And Antibiotic Effects On Scent Bouquet Composition Of Anastrepha Ludens And Anastrepha Obliqua Calling Males Two Polyphagous Tephritid Pests Html

Shutterstock Puzzlepix
Solved Ifa V O G U R T And U A B C D E F G H Chegg Com

Solved From Now On Assume That F Is Zp The Prime Field O Chegg Com

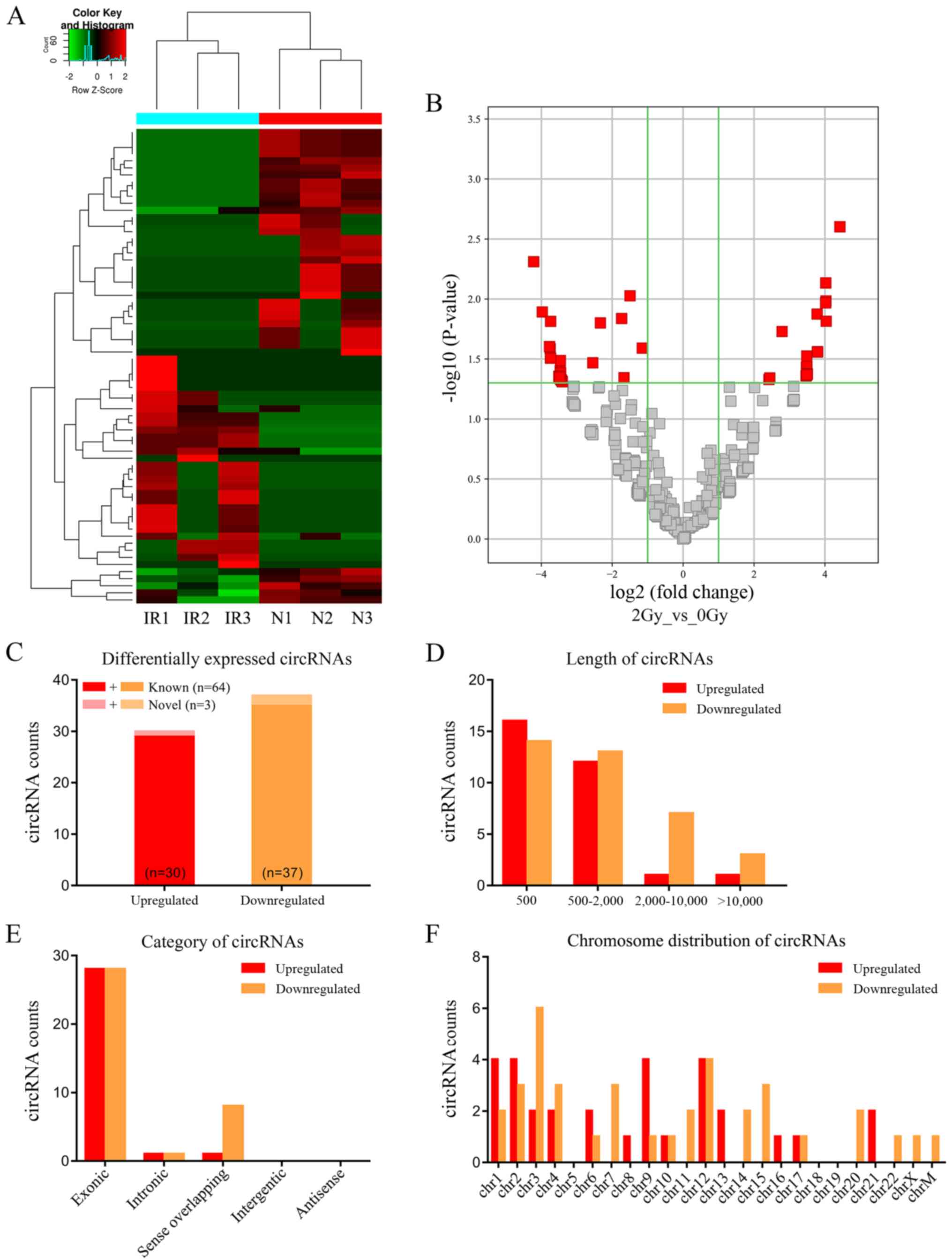
Rnaseq Profiling Of Circrna Expression In Radiation Treated A549 Cells And Bioinformatics Analysis Of Radiation Related Circrna Mirna Networks

File Finnair Airbus A321 0 Oh Lzp Zurich International Airport 52 Jpg Wikimedia Commons

Happy Trails Scott County Record

Good Ol Nintendo

Handbook Of Thermodynamic Tables And Diagrams A Selection Of Tables And Diagrams From Engineering Thermodynamics T 03 M V C3 1 P Gt H R In H O 3j S 0 Co O

Facile Synthesis Of New Z Scheme Bi2wo6 Bi2moo6 P N Junction Photocatalysts With High Photocatalytic Activity Structure Kinetics And Mechanism Approach Sciencedirect
Ix Anuario De Investigacion De La Comunicacion Coneicc By Coneicc Coneicc Issuu

Cognitive Function Of Children And Adolescent Survivors Of Acute Lymphoblastic Leukemia A Meta Analysis

The Complete A To Z Of W O R K Young Scot

Amazon Com Zebra Zp 505 Printer Zp505 0503 0017 W New Usb Power Cables Prints Electronics
Z P Menth 2 En 1 Ol C10h18o Pubchem
Z P Mentha 2 8 Dien 1 Ol C10h16o Chemspider

Confidence Intervals Springerlink

Cub Cadet Z Force Lz Operator S Manual Pdf Download Manualslib

Stash P L Z Up Fake Shore Drive

Hands On With The Nikon Nikkor Z 70 0mm F2 8 S Digital Photography Review



