
1 D N D D D D Dµn D D N D

Pdf Emergence Of Cracklike Behavior Of Frictional Rupture The Origin Of Stress Drops

Altgr Key Wikipedia
Uwaxc のギャラリー

British Pathram

Fluorination Effect Of Benzo C 1 2 5 Thiadiazole Alt Oligothiophene Based Copolymers Involving All Straight Flexible Side Chain In Photovoltaic Application Sciencedirect

Color Online Emission Spectra Of The Pte Structure Ag Nac Mosi 2 Download Scientific Diagram

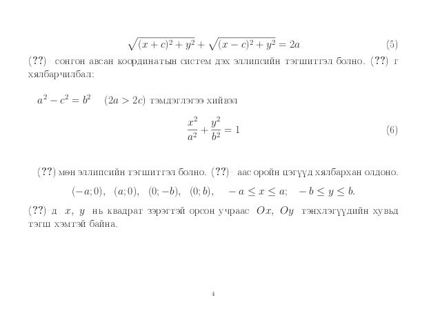
Pdf 221kd D N N D N D D N

Alicelhc A Large Ion Collider Experiment 1 L

Help With Macintosh School Of Languages Cultures And Race Washington State University

Breton Orthographies An Increasingly Awkward Fit Chapter 11 Creating Orthographies For Endangered Languages

British Pathram

D Dµd Dºd Dµ Dºd D D D D N D D Nzn

Lg Wp 1600rs Wp 1600rsp Owner S Manual Manualzz

Scrabble Letter Distributions Wikipedia

D D D D D D D Dµ D D D D N D D D D D Predator D N D D Nœ Analyzer D After Effects Macprovideo Com

D D D D D D D Dµ D D D D N D D D D D Predator D N D D Nœ Analyzer D After Effects Macprovideo Com

Ask The Physicist

H Y Us µ 1 I A A º O C œl 0 E R A Dg E F G F Download Scientific Diagram

M Wiktionary

Breton Orthographies An Increasingly Awkward Fit Chapter 11 Creating Orthographies For Endangered Languages
International Phonetic Alphabet Wikipedia

International Phonetic Alphabet Wikipedia

Kiefer C Quantum Gravity

Fluorination Effect Of Benzo C 1 2 5 Thiadiazole Alt Oligothiophene Based Copolymers Involving All Straight Flexible Side Chain In Photovoltaic Application Sciencedirect

H Y Us µ 1 I A A º O C œl 0 E R A Dg E F G F Download Scientific Diagram

Pdf Impurity Induced Scale Free Localization
A I D V G And B M Fe V G Characteristics Of The Sno 2 Mosfet Download Scientific Diagram

Hybrid Monomer Design For Unifying Conflicting Polymerizability Recyclability And Performance Properties Sciencedirect

X N P Hoc Tpm N Tpmapnsa Kz P A C N Ti µ Ka Mcn V Kz W Ticf Ncn X Nse Bzy Iipsi D S Snbpambn F T Mgv Kv Saav

Pdf Impurity Induced Scale Free Localization

Math101 Lecture5

List Of Unicode Characters Wikipedia

Plot Special Scientific Symbols In Xmgrace Uv Cdat Tux Coder
Irish Phonology Wikipedia

Ntp 334 006
.jpg)
Ask The Physicist
Y ƒ ˆ Klmn Okhpqrstuv Wuv 01 Ab Cdefg Hmx 787 Y Z K

Fcp X Dzn D D D D D Dµ N Nƒdºd D D D N N D D D D N Dµn D D D Dµ Dºd D D D Nˆ Macprovideo Com

Collectivity In Small Systems From Small To Large

Symmetry Free Full Text Fundamental Solutions For The Coupled Kdv System And Its Stability Html

Ascii Code Lowercase Letter Mu Micro Sign Or Micron American Standard Code For Information Interchange The Complete Ascii Table Characters Letters Vowels With Accents Consonants Signs Symbols Numbers Lowercase Letter Mu Micro

Page 139 Canoae O Ok Cdr

D D D D D D D Dµ Dÿd D D D N Nœ Dÿd N N D N D D D D Dµd Dµd D Dµd N N Dµdº N N Dµdºd D D D Logic Pro X Macprovideo Com

Characters In Excel Excel

Ne Pa A Lia C Stru N Vod Do Syst Mu Lat8x 2b Neboli
Alt Codes How To Type Special Characters And Keyboard Symbols On Windows Using The Alt Keys

Altgr Key Wikipedia

The Path To The New Finnish Apl Keyboard Ppt Download

Pdf Cfd Simulations Of Shell Side Flow In A Shell And Tube Type Heat Exchanger With And Without Baffles

Fluorination Effect Of Benzo C 1 2 5 Thiadiazole Alt Oligothiophene Based Copolymers Involving All Straight Flexible Side Chain In Photovoltaic Application Sciencedirect
Ask The Physicist

Elemental Sulfur Mediated Novel Multicomponent Redox Polycondensation For The Synthesis Of Alternating Copolymers Based On 2 4 Thiophene Arene Repeating Units Mutlu Macromolecular Rapid Communications Wiley Online Library
Yoya Jfif Yu C

Mechanistic Insights Into The Formation Of Polyion Complex Aggregates From Cationic Thermoresponsive Diblock Copolymers Sciencedirect

Ideology Swing Voters And Taxation

Linux Keyboard Text Symbols Compose Key Shortcuts

Voiced Dental Fricative Wikipedia
9zbp646jtjcd6m

Linux Keyboard Text Symbols Compose Key Shortcuts

Fcp X Dzn D D D D D Dµ N Nƒdºd D D D N N D D D D N Dµn D D D Dµ Dºd D D D Nˆ Macprovideo Com

1803 Lappland 03 C X4ae Q Oa Ee8 µ Ufyiy C By X Po Flickr

D D D D D D D Dµ D D D D N D D D D D Predator D N D D Nœ Analyzer D After Effects Macprovideo Com
Altgr Key Wikipedia
Coding C Clipart Vector In Ai Svg Eps Or Psd

Pdf Cfd Simulations Of Shell Side Flow In A Shell And Tube Type Heat Exchanger With And Without Baffles

Alt Codes List Alt Key Codes Symbols Sheet Unicode Character Table

Help Ipa Wikipedia

Ask The Physicist

Hyperelastic Material Wikipedia

Altgr Key Wikipedia

Math101 Lecture 2

Pdf Impurity Induced Scale Free Localization

Final Cut Pro X D N D N D D Adobe Premiere Pro N Dµn N D N D D D D D D D N Dµd Nœd D N N D Macprovideo Com

Evaluation Of La0 60sr0 40 0 95co0 fe0 80o3 X Ag Composite Anode For Direct Ammonia Solid Oxide Fuel Cells And Effect Of Pd Impregnation On The Electrochemical Performance V1 Preprints

Pdf Probing Charged Lepton Number Violation Via ℓ ℓ W W

Page 445 成都高新区年鉴14
Adminer Adminer Php At Master Friendsofredaxo Adminer Github

D D D D D D D Dµ D D D D N D D D D D Predator D N D D Nœ Analyzer D After Effects Macprovideo Com