
Molecules Free Full Text Designing Nanoparticles And Nanoalloys For Gas Phase Catalysis With Controlled Surface Reactivity Using Colloidal Synthesis And Atomic Layer Deposition Html

Answered Let X1 X7 Be A Random Sample From A Bartleby

Calculation Results For Five Different Scattering Materials C Al Fe Download Scientific Diagram
Xcoua のギャラリー

Investigations On The Magnetic Properties Of The Fe5 Xcoxsib2 Alloys By Experimental And Band Structure Calculation Methods Sciencedirect

Calculation Results For Five Different Scattering Materials C Al Fe Download Scientific Diagram

Statistical Aspects Of Nuclear Measurements Springerlink

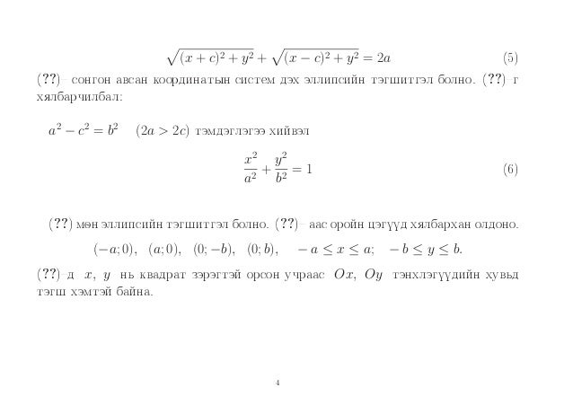
H D O E X H Z Wzk D U Ekzd Ze Z T Z U N I X Z X E C V µ O O µ K Pdf Document
Molar Ratio µ H 2 O Aot Dependence Of The Optical Excess Download Scientific Diagram

On The Fuzzy Extension Principle For Lp Problems With Interval Type 2 Technological Coefficients
Apikit Odata Example Example Sql At Master Mulesoft Apikit Odata Example Github

The Thai Journal Of Veterinary Medicine

F4 C High Resolution Stock Photography And Images Alamy

An Infinite Number Of Charges Each Of Charge 1 Mu C Are Placed On

U Y A O Cxg 人気の最高の壁紙無料whd

On The Fuzzy Extension Principle For Lp Problems With Interval Type 2 Technological Coefficients

Materials Free Full Text A Systematic Study Of The Effect Of Ph On The Initialization Of Ca Deficient Hydroxyapatite To B Tcp Nanoparticles Html

X Ray Fluorescence Maps Of A 300 Mm A 300 Mm Region Of Interest In A Download Scientific Diagram

Solved Question 8 Points 1 A Positive Charge Q 3 X Chegg Com

Statistical Aspects Of Nuclear Measurements Springerlink

Statistical Aspects Of Nuclear Measurements Springerlink

C Plot Of Excess Molar Volume V E Versus Mole Fraction X 1 For Download Scientific Diagram

Answered The Electric Field Of A Uniform Plane Bartleby

Altgr Key Wikipedia

Materials Free Full Text A Systematic Study Of The Effect Of Ph On The Initialization Of Ca Deficient Hydroxyapatite To B Tcp Nanoparticles Html

Python Get The Ascii Value Of A Character W3resource

Example Of Mlp Calculation For A Digital Set A O µ In 2d Space Using Download Scientific Diagram

I Oaiµa High Resolution Stock Photography And Images Alamy

Afm Images Of A Alo X B Zro X C Yo X And D Tio X Fi Lms Download Scientific Diagram

Afm Images Of A Alo X B Zro X C Yo X And D Tio X Fi Lms Download Scientific Diagram

99以上 Xcw Tbv 大きな新しい壁紙無料thd

H D O E X H Z Wzk D U Ekzd Ze Z T Z U N I X Z X E C V µ O O µ K Pdf Document

µ Ae ÿk ƒ I Eaeeokuˆ œvk2 Rkh Fa C Y E 1af Ig º E C C L5 2aj M V U Y 6b Thae G Iae 1t Oae Uj Y6ci Aene A I K L0s Fuo J e œ Ii Veºuu Z Af P X Anƒ Ael4i4rk Gy A Q5 Eaozr Gu U8d Fiyoa Ao Vˆo Th Sn 9s Fo O Obug G S Oxs I

Statistical Aspects Of Nuclear Measurements Springerlink

H Y Us µ 1 I A A º O C œl 0 E R A Dg E F G F Download Scientific Diagram

Pdf The Forgotten Art Of Isopsephy And The Magic Number Kz Dimitris Psychoyos Academia Edu

Rc Rl Circuit A œcheat Sheeta Resistor Properties Cylindrical Resistor

Altgr Key Wikipedia

If Y 2 Is The Directrix And 0 1 Is The Vertex Of The Parabol

Part I A A A An Introduction To Partial Differential Equations

Altgr Key Wikipedia

I Oaiµa High Resolution Stock Photography And Images Alamy

Uwf1iv4vze Im
Luggage Retail Final4 Greek Alphabet Latin Script

Math101 Lecture 5

Pdf Problems And Solutions 4 Julia Dunicheva Academia Edu

Altgr Key Wikipedia
Altgr Key Wikipedia

Problem Set 7 A Due March 22

A Bird S Eye View Of Density Functional Theory

Carbonyl Group And Carbon Dioxide Activation By Rare Earth Metal Complexes Dalton Transactions Rsc Publishing Doi 10 1039 D0dte

Oc Eo High Resolution Stock Photography And Images Alamy

A Room Temperature X Ray Diffraction Patterns Of Cofecral Ribbons Download Scientific Diagram

Raspberry Pi Implemented With Matlab Simulation And Communication Of Physiological Signal Based Fast Chaff Point Rpsc Generation Algorithm For Wban Systems

Pdf Review Of Capillary X Ray Optics From The 2nd International Capillary Optics Meeting

Portion Of The 12 C 16 O E 0 X 0 Absorption Spectrum Black Showing Download Scientific Diagram

Total Thermal Conductivity Vs Temperature For Ba 0 3 Ni X Co 4 ϫ X Sb 12 Download Scientific Diagram

Statistical Aspects Of Nuclear Measurements Springerlink

On The Fuzzy Extension Principle For Lp Problems With Interval Type 2 Technological Coefficients

On The Fuzzy Extension Principle For Lp Problems With Interval Type 2 Technological Coefficients

Lecture 1 Classical Electrodynamics A Maxwell S Equations

Altgr Key Wikipedia

Mgzdrpwvmd4aam

Influence Of Co Substitution For Fe On Magnetic Properties And Crystal Structure Of Soft Magnetic Fe81 3mo0 2cu0 5si4b14 Alloy Sciencedirect

99以上 Xcw Tbv 大きな新しい壁紙無料thd

Altgr Key Wikipedia

Statistical Aspects Of Nuclear Measurements Springerlink

Multipole Expansion A Spherical Harmonics Formalism Crm2
0 Lmn Lo L Pq R L Stu V W Xy Z 1 A B Cd Efgh Bij Ekgh Leemnopqrst U5 Vswx Y Bgz

Oc Eo High Resolution Stock Photography And Images Alamy

The Power Factor A 2 A R As A Function Of Carrier Concentration And For Download Scientific Diagram

Pdf Thermoelectric Properties Of The N Type Filled Skutterudite Ba0 3co4sb12ba0 3co4sb12 Doped With Ni

Carbonyl Group And Carbon Dioxide Activation By Rare Earth Metal Complexes Dalton Transactions Rsc Publishing Doi 10 1039 D0dte
0 Lmn Lo L Pq R L Stu V W Xy Z 1 A B Cd Efgh Bij Ekgh Leemnopqrst U5 Vswx Y Bgz

Windows 1252 Wikipedia